Platforms:
PC, Xbox One
Duration:
12 months
Tools:
Unity3D
Roles:
Game Design Intern
Game Systems, Balancing
Level Design (Concept, Scripting)
Quality Assurance
PC, Xbox One
Duration:
12 months
Tools:
Unity3D
Roles:
Game Design Intern
Game Systems, Balancing
Level Design (Concept, Scripting)
Quality Assurance
Overview
Quantum Rush Champions is a future racing game that involves vehicular combat. The very detailed and complex race tracks are one of the games most distinct features.
Free to play
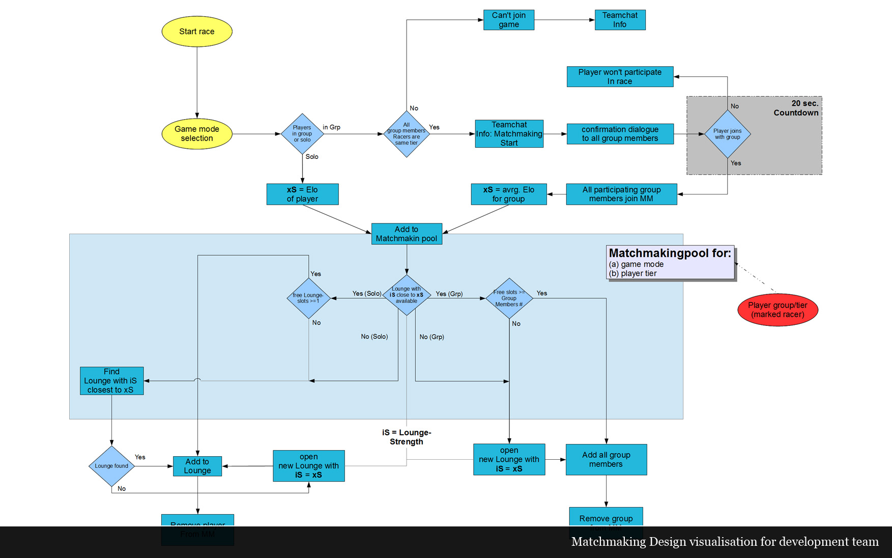
Quantum Rush (Online) started out as a free-to-play title. The team envisioned it as an MMO racing game so a lot of my early design work went into player progression, pacing, rewards and F2P-monetization. Evaluation of what keeps players interested in our game, what they deem valuable and how much effort they are willing to put into it - what makes them drive (our racers!) - was the essential foundation of the games design.
Content Production
Our art department did and exceptional job when creating beautiful but challenging race tracks. I regularly tested their whitebox levels and talked to them about the layout of their designs and probable features (jumps, tunnels etc.) to make sure that the artistic direction went along with how the game worked and how players would experience the tracks.
After the team settled on a whitebox / track layout I started planning and implementing where the player would encounter dynamic obstacles, boosters and items.
Redesign Work
As development progressed, we were faced with the difficult task to redesign Quantum Rush into a single-player release.
The most challenging part of this project for me was taking a game that progressed far into development and changing it's basics without losing the initial vision. I spent a lot of time designing and balancing new single-player game modes but also making readjustments that were required to morph a free-to-play economy system into a fully featured player progression that makes sense and is engaging to players.
Quantum Rush Champions is a future racing game that involves vehicular combat. The very detailed and complex race tracks are one of the games most distinct features.
Free to play
Quantum Rush (Online) started out as a free-to-play title. The team envisioned it as an MMO racing game so a lot of my early design work went into player progression, pacing, rewards and F2P-monetization. Evaluation of what keeps players interested in our game, what they deem valuable and how much effort they are willing to put into it - what makes them drive (our racers!) - was the essential foundation of the games design.
Content Production
Our art department did and exceptional job when creating beautiful but challenging race tracks. I regularly tested their whitebox levels and talked to them about the layout of their designs and probable features (jumps, tunnels etc.) to make sure that the artistic direction went along with how the game worked and how players would experience the tracks.
After the team settled on a whitebox / track layout I started planning and implementing where the player would encounter dynamic obstacles, boosters and items.
Redesign Work
As development progressed, we were faced with the difficult task to redesign Quantum Rush into a single-player release.
The most challenging part of this project for me was taking a game that progressed far into development and changing it's basics without losing the initial vision. I spent a lot of time designing and balancing new single-player game modes but also making readjustments that were required to morph a free-to-play economy system into a fully featured player progression that makes sense and is engaging to players.








